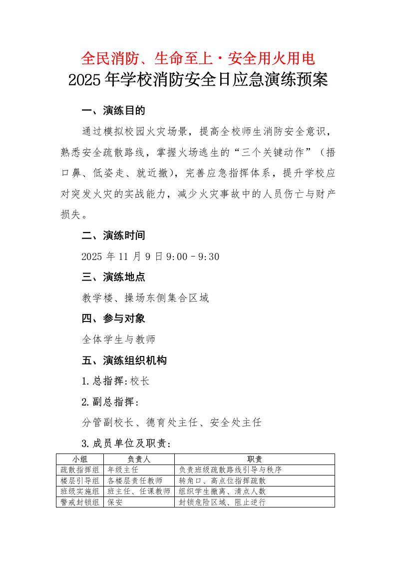
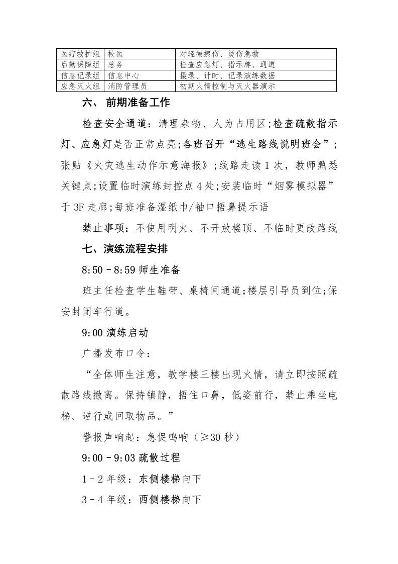
2025年学校消防安全日(11.9)应急演练预案:全民消防、生命至上——安全用火用电

——预览已结束,还剩2页未读——
开通会员后可免费下载高清完整文档

2025年学校消防安全日(11.9)应急演练预案:全民消防、生命至上——安全用火用电-教务资料网
2025年学校消防安全日(11.9)应急演练预案:全民消防、生命至上——安全用火用电
此内容为付费资源,请付费后查看
9.9
暂时无法购买,请与站长联系
您当前未登录!建议登陆后购买,可保存购买订单
格式docx
页数4 页
大小205.35 KB
付费资源
© 版权声明
THE END
喜欢就支持一下吧
点赞7 分享
评论 抢沙发
头像
欢迎您留下宝贵的见解!
提交
头像

昵称

取消
昵称表情代码图片

    暂无评论内容