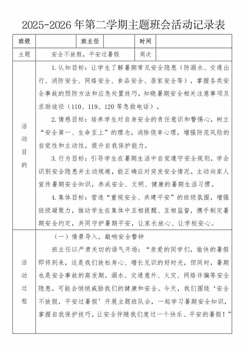
《安全不放假,平安过暑假》2026年春季第二学期主题班会教案(表格版)

——预览已结束,还剩5页未读——
开通会员后可免费下载高清完整文档

《安全不放假,平安过暑假》2026年春季第二学期主题班会教案(表格版)-教务资料网
《安全不放假,平安过暑假》2026年春季第二学期主题班会教案(表格版)
此内容为付费资源,请付费后查看
9.9
暂时无法购买,请与站长联系
您当前未登录!建议登陆后购买,可保存购买订单
格式docx
页数7 页
大小190.97 KB
付费资源
© 版权声明
THE END
喜欢就支持一下吧
点赞13 分享
评论 抢沙发
头像
欢迎您留下宝贵的见解!
提交
头像

昵称

取消
昵称表情代码图片

    暂无评论内容