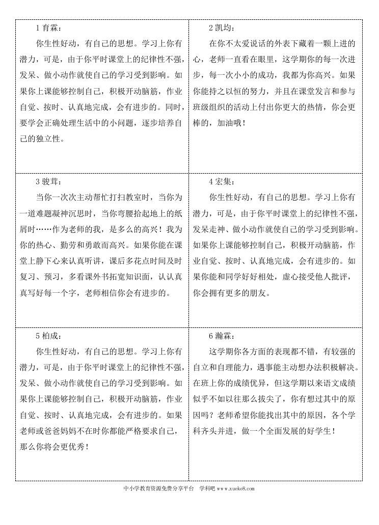
三年级期末学生评语期末评语

图片[1]-三年级期末学生评语期末评语-教务资料网

——预览已结束,还剩10页未读——
开通会员后可免费下载高清完整文档

三年级期末学生评语期末评语-教务资料网
三年级期末学生评语期末评语
此内容为付费资源,请付费后查看
会员专属资源
您暂无购买权限,请先开通会员
开通会员
格式doc
页数11 页
大小116.50 KB
付费资源
© 版权声明
THE END
喜欢就支持一下吧
点赞11 分享
评论 抢沙发
头像
欢迎您留下宝贵的见解!
提交
头像

昵称

取消
昵称表情代码图片

    暂无评论内容