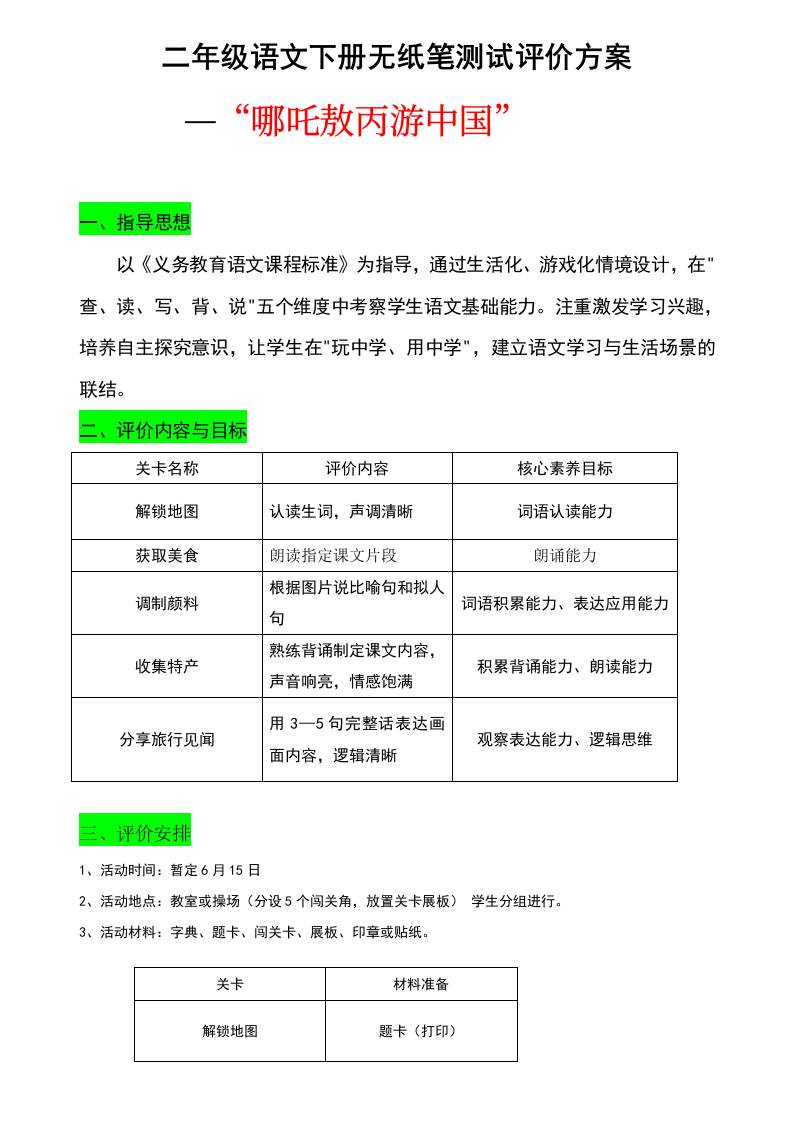
二年级语文下册无纸笔测试评价方案

——预览已结束,还剩6页未读——
开通会员后可免费下载高清完整文档

二年级语文下册无纸笔测试评价方案-教务资料网
二年级语文下册无纸笔测试评价方案
此内容为付费资源,请付费后查看
9.9
暂时无法购买,请与站长联系
您当前未登录!建议登陆后购买,可保存购买订单
格式docx
页数8 页
大小8.00 MB
付费资源
© 版权声明
THE END
喜欢就支持一下吧
点赞13 分享
评论 抢沙发
头像
欢迎您留下宝贵的见解!
提交
头像

昵称

取消
昵称表情代码图片

    暂无评论内容