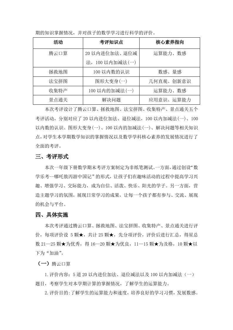
北师大一年级数学下册期末无纸笔测评方案

——预览已结束,还剩4页未读——
开通会员后可免费下载高清完整文档

北师大一年级数学下册期末无纸笔测评方案-教务资料网
北师大一年级数学下册期末无纸笔测评方案
此内容为付费资源,请付费后查看
9.9
暂时无法购买,请与站长联系
您当前未登录!建议登陆后购买,可保存购买订单
格式docx
页数6 页
大小566.16 KB
付费资源
© 版权声明
THE END
喜欢就支持一下吧
点赞7 分享
评论 抢沙发
头像
欢迎您留下宝贵的见解!
提交
头像

昵称

取消
昵称表情代码图片

    暂无评论内容